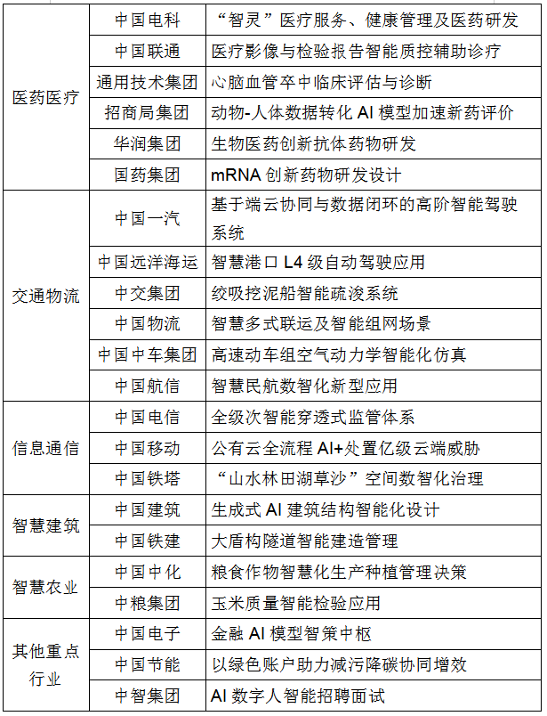
2025年世界人工智能大会期间,国务院国资委在“AI焕新 产业共赢”企业人工智能产业发展论坛上正式发布了首批40项央企人工智能战略性高价值场景,建设“国资央企人工智能战略性高价值场景库”,充分发挥央企需求规模大、产业配套全、应用场景多的优势,以“战略意义强、经济收益高、民生关联紧”为导向,央企力量带动各方加快场景挖掘落地,坚持应用牵引,强化开放协同和开放合作,加快“应用领航”推动AI赋能千行百业。
下一步,国务院国资委将深化推进央企“AI+”专项行动,坚持自立自强,突出应用导向,推动我人工智能朝着有益、安全、公平方向健康有序发展。以“国资央企人工智能战略性高价值场景库”为基础,推动央企持续挖掘、积极开放行业核心场景,协同各方共建共享,深度融合人工智能科技创新与产业创新,打造人工智能+科学、生物医药、新材料研发、具身智能、新型工业化等应用标杆,助力传统产业提质升级,开辟战略性新兴产业和未来产业发展新赛道,推动“盆景式”试点落地到“雨林式”规模应用。


【责任编辑:张任田慧】

