二、招聘岗位及数量
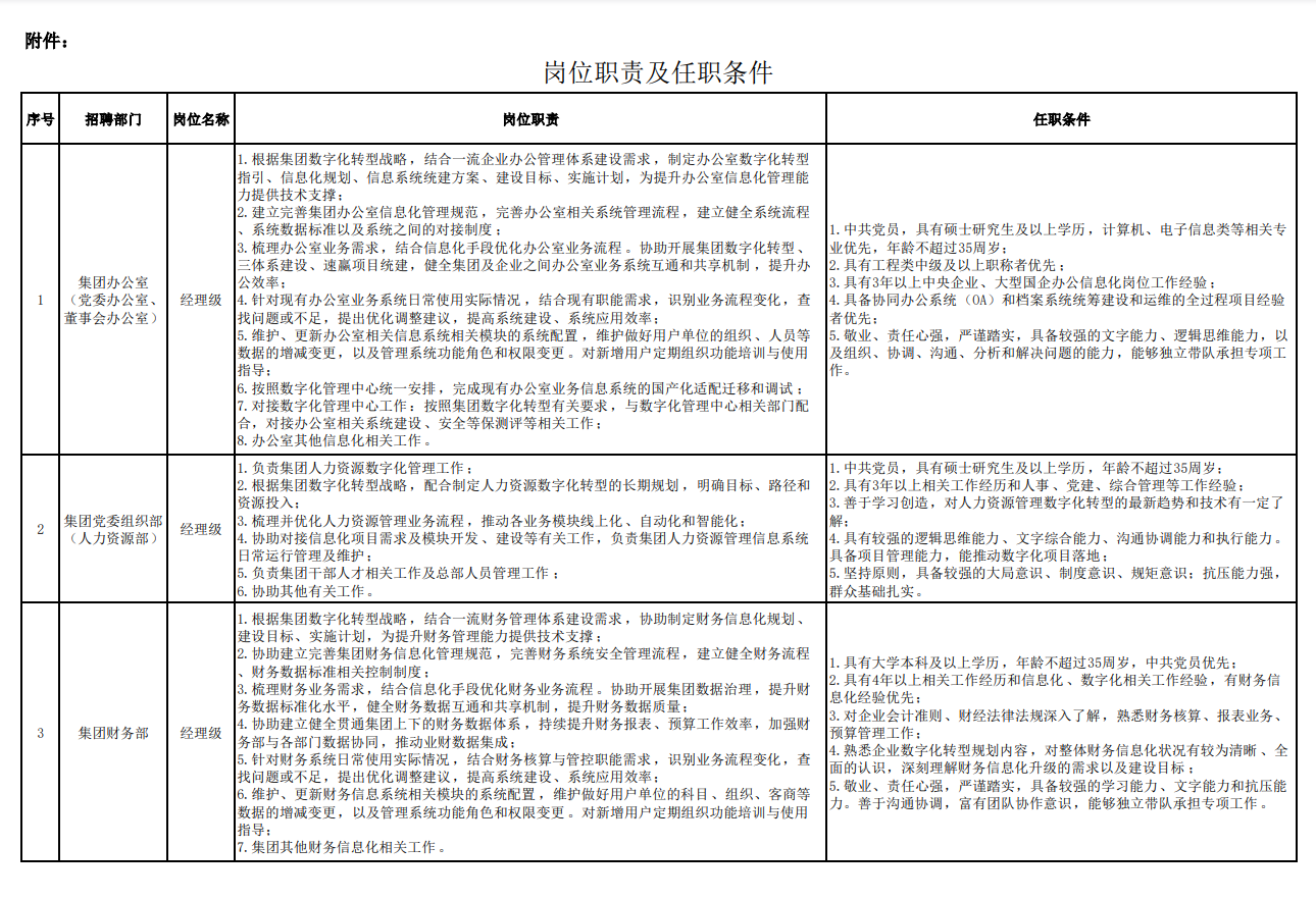
(一)集团办公室(党委办公室、董事会办公室)经理级(1人)
(二)集团党委组织部(人力资源部)经理级(1人)
(三)集团财务部经理级(1人)
(四)集团战略发展部(国际合作部)经理级(1人)
(五)集团投资与资本运营部经理级(1人)
(六)集团公司管理部经理级(1人)
(七)集团深化改革办公室经理级(1人)
(八)集团安全环保部经理级(1人)
(九)集团科技管理部经理级(1人)
(十)集团党群工作部(党委宣传部)主管级(1人)
(十一)集团党委巡视办经理级(1人)
(十二)集团纪委监督执纪室经理级(1人)
(十三)集团审计部经理级(1人)
(十四)集团法律合规部经理级(1人)
三、基本条件
(一)自觉坚决执行党和国家的方针政策,严格遵守党的政治纪律和政治规矩,树牢“四个意识”,坚定“四个自信”,做到“两个维护”。
(二)具有履行岗位职责所必需的专业知识和实践经验,熟悉有关政策和相关行业情况;有法治理念、专业思维和专业素养,注重团结协作。
(三)具有良好的职业操守和个人品行,严格遵守廉洁自律准则,诚实守信。
(四)自觉遵守国家法律、法规和公司各项管理制度,具有良好的职业道德和严谨的工作作风,具有高度的事业心和责任感。
(五)具备良好的心理素质和正常履职的身体素质。
四、岗位职责与任职条件





五、招聘流程
招聘工作分为网上报名、资格审查、笔试、面试、考察、入职体检、正式录用等主要环节。
六、报名程序及相关说明
(一)报名时间2025年2月18日至2025年3月2日18:00,逾期报名不予受理。
(二)报名方式应聘者请登录https://zhaopin.cnbm.com.cn,使用个人邮箱进行注册,完善个人信息后进入社会招聘页面,选择对应职位点击“投简历”即可开始报名。
(三)相关说明
1.本次招聘对于任职年限和年龄计算截至2025年3月2日;
2.本次招聘仅接受网上报名,不接受现场报名及信件寄送。每名应聘者仅可报名1个岗位,请谨慎选择;
3.应聘者应对所提交材料的真实性、准确性负责,凡弄虚作假者,一经查实,将取消面试资格和聘用资格;
4.请应聘者提供准确的电子邮箱并及时查收邮件,同时保持电话畅通;
5.在招聘过程中,我们承诺为应聘者私人信息保密。
七、联系方式
聂先生 010-68138146

